Отже, сама система зібрана і працює. Залишилось забезпечити правильну роботу тахометра і економайзера примусового холостого ходу (ЕПХХ). Раніше сигнал на них брався з контакта К штатної котушки запалювання, тобто містив 2 імпульси на оберт колінчастого вала. Тепер у нас за один оберт колінвала один раз спрацьовує котушка КЗ1 і один раз КЗ2, тобто взяти сигнал з однієї котушки не получиться.
Сигнал на даному виводі - це з'єднання з "масою" в момент "зарядки" індуктивності, при розриві ключа комутатора на ньому генерується високовольтний імпульс (амплітудою до 300В), після чого він спадає до значення напруги бортової мережі (12-15В). Тахометр і ЕПХХ реагують саме на високовольтну частину імпульса. Спроби якось виділити імпульси з двох котушок і сумувати їх в мене не здобули успіху ще на першій моїй подібній системі. Проте там тахометр був переналаштований на змінену частоту імпульсів, а ЕПХХ просто не було на тій машині. Тут же, лізти в штатний тахометр і ЕПХХ ніякого бажання не було, однією з умов установки була можливість простого повернення до штатної системи в разі потреби.
Отже, було прийняте рішення виконати блок узгодження, який буде виконувати "сумування" сигналів K1 і K2 з датчика і формувати високовольтний імпульс, подібний на оригінальний 2 рази на оберт колінчастого валу двигуна. Розглянувши сигнали з датчика маємо таку картину:
Отже, ми бачимо, що комутатор з котушкою К1 видає імпульс при переході сигналу К1 з +8В в 0, аналогічно працює і другий комутатор, але реагуючи на сигнал К2. При даному виді сигналів К1 і K2 просто просумувати ъх не вийде, так як завжди К2 являє собою інверсний К1, тобто це протифазні сигнали, які в сумі дадуть 0. Проте, якщо розглянути накладені графіки, то видно, що високовольтний імпульс на тахометр і ЕПХХ потрібно формувати при обох змінах сигналу (з 0 на +8В і з +8В в 0) на будь якому виводі К1 чи К2. Тобто, можна використати мікроконтролер, який вміє робити переривання по любій зміні вхідного сигналу! Структура блоку узгодження зразу набуває такого вигляду:

Тобто, сигнал, що приходить на вхід МК PCIE спричиняє переривання PCIE по будь якій зміні стану входу, в обробнику якого виконумо:
1. Подаємо сигнал на відкриття транзисторного ключа
2. Витримуємо певний час для "накачки" індуктивності котушки L1
3. Закриваємо ключ, генеруючи високовольтний "сплеск" на виході.
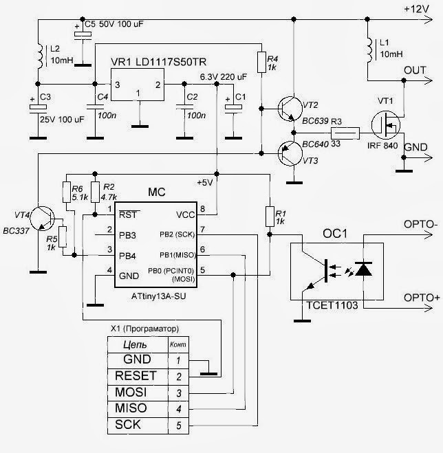
Проте тут виникають деякі складності. По перше, сигнал з датчика має амплітуду 8В і вище, а більшість МК працюють з сигналами "логічних рівнів" 3,3 - 5В. По друге, таке пряме керування транзистором можливе при досить високому коефіцієнті передачі транзистора. Легко знайти високовольтний транзистор з високим HFE в мене не получилося, при цьому в наявності були польові транзистори типу IRF840, які дуже гарно вписувалися по параметрам в якості ключа, але вимагають хоча б найпростішого драйвера для керування ними. По третє, живлення МК напряму від бортової системи 12В неможливе, напруга живлення МК серії ATtiny становить все ті ж 3,3-5В. Отже, слід вирішити отримані проблеми :-)
Для узгодження вхідних сигналів я вирішив використати опторозв'язку (оптопару), Це елемент, що складається з світлодіода і фототранзистора, він часто використовується у імпульсних блоках живлення для організації зворотнього зв'язку з вториннох кіл у первинні. Завдяки оптиці, вхідні кола і вихідні не мають ніякого гальванічного зв'язку, тому можуть знаходитись під великою різницею потенціалів. Для підключення світлодіода оптопари з датчика виведені сигнали ОРТО+ і ОРТО -.
Для забезпечення живлення МК встановлено лінійний стабілізатор, а також конденсатори і дросель для забезпечення відсутності перешкод на МК по живленню при спрацюванні високовольтних кіл.
Керування MOSFET транзистором забезпечує драйвер, зібраний на біполярних транзисторах VT2, VT3, VT4.
Отримана схема наведена на рисунку.
Розробляємо плату для блока узгодження (я користуюся програмою SPRINT LAYOUT). Файл плати можна скачати ТУТ
В цьому ж файлі міститься і плата датчика. Правда розводка плати містить помилку - резистор R6 приєднаний не до ножки РВ4 МК, а до бази VT4. При монтажі я використав перемичку і СМД резистор, щоб виправити її. Також розводка виводі в транзистора VT4 не співпадає з розміченою на платі, і довелося вигинати його виводи для правильного монтажу. Насправді блок можна спростити, використавши у якості вихідного транзистора біполярний складений (транзистор Дарлінгтона) з потрібними характеристиками (NPN 400В, 2А, hFE>500). Тоді відпаде необхідність у транзисторах VT2 - VT4, резисторах R4, R5, R6. Правда, в такому випадку, потрібно змінити прошивку (зараз відкриття вихідного транзистора відбувається при лог.0 на виході РВ4, а з біполярним транзистором воно буде відбуватись при лог.1).
Плата розроблялася з умовою мініатюризації. Використовувались СМД компоненти. Насправді, виявилося, що корпус, який початково планувався для розміщення блоку узгодження не дуже підходить, і було використано інший корпус, значно більших розмірів, тому можна було не гнатися за мініатюрністю.
Виготовив плату аналогічно до плати датчика.
Запаяна нижня сторона
І верхня, крім котушки L1.
Котушка L1 може бути використана ындуктивныстю 5 і більше мГн, розрахована на струм більше 0,3А. Вона повинна бути намотана на незамкнутому (стержневому) сердечнику. Можна спробувати використати котушку від автомобільного реле, проте я використав котушку (дросель) 7,5 мГн 1А від якогось блока живлення, намотану на великій феритовій "гантелі"
Робимо шлейфик прграматора і заливаємо в МК тестову прошивку. Вона генерує на виході сигнали з частотою, що відповідає 4000 об/хв, але час, який відповідає за відкритий стан транзистора VТ1 зменшений до 67 мкс (параметр затримки delaytime рівний 10) (Чому 10=67? Справа в тому, що підпрограма затримок написана під МК з тактовою частотою 8 МГц, а АТTiny13A по замовчуванню працює на частоті 1,2 МГц, тобто в 6,67 раз повільніше. Так як високої швидкодії від нашого пристрою не вимагається, я не став ритися у ф'юзах і міняти тактову частоту.)
Скачати текст програми тестової прошивки
Після цього підключаємо до контактів, де повинна припаюватися котушка котушку, послідовно з резистором 2Вт 1Ом.
До резистора підключаємо осцилограф, вмикаємо чутливість 0,5В/поділку. Підключаємо живлення (бажано 15В, це трохи більше максимуму в автомобільній мережі) і спосерігаємо за імпульсами на екрані осцилографа. Вони показують розмах струму, що тече через котушку, причому 1 поділка відповідає 0,5А. Підбором величини затримки і перепрошивкою контролера досягаємо максимального струму імпульсу 0,75-1А (для даної котушки 7,5 мГн 1А). Після цього можна підключити до виводу OUT і GND неонку (я підключав газорозрядний цифровий індикатор), щоб переконатися у наявності високовольтних імпульсів. НЕ ТОРКАЙТЕСЯ ВИВОДУ OUT!!!
Тепер, маючи величину затримки, вписуємо її в текст програми основної прошивки. Програма прошивки дуже проста - вона складається з налаштування портів і переривання PCIE, пустого головного циклу і підпрограми часової затримки. Обробник переривань при надходженні сигналу подає лог. 0 на вивід порта, що відкриває транзисторVТ1, витримує час затримки, за який струм у котушці L1 наростає до 0,7-1А і подає на вивід порта сигнал лог 1 (насправді переводить порт у стан входу, лог.1 створюється пыдтягуючим резистором). При цьому на виході формується високовольтний імпульс.
Я також вирішив ввести в прошивку тест тахометра при включенні живлення, В моїй версії теста тахометр повинен показувати послідовно значення 1-2-3-4-5-6-4-2 тис об. Час індикації кожного значення - 0,3-0,5с. Правда, при тесті з реальним тахометром спостерігалося "підвисання" стрілки на останній індикації 2 тис.об десь на 2-4 секунди. Як я зрозумів - тахометр неадекватно реагує на різке пропадання вхідного сигналу. Блок в цей час уже був "запакований" в корпус, і розкривати його і нести додому на перепрошивку ми не стали. Поки що буде так, тому я не викладаю остаточну прошивку з тестом тахометра.
Корпус використали від реле поворотів "Москвича 2140", він великий, має роз'єм і ніби то герметичний (має гумову прокладку), що дозволяє без проблем розміщувати його під капотом. Правда на всяк випадок плату варто покрити лаком.
Корпус з платою блока узгодження розмістили на пластині з комутаторамим між ними.
Ну і, наостанок - відео мого недосконалого тесту тахометра :-)







Немає коментарів:
Дописати коментар